Marinate App

Tablet dashboard solving for communication gaps in food production operations at meal prep startup

Project Type: Personal project based on past job at Marinate. Original employees and managers were involved in research / testing.

*Name changed for privacy reasons & project not associated with the company it was based on

Timeline: 10 months (self taught with mentor & user feedback)

Goal: Identify problems & opportunities within the production process to solve and improve the Operation team’s efficiency.

Background

The Company

Marinate is a wellness brand whose core product is whole food meals cooked, packaged and delivered to your door 2x per week.

Background

Production Process

Here’s a high overview of the production process of Marinate’s food product so you can better understand the problems & what I built.

Background

Target Users

• Ops Leads - Coordinate the portioners (workers putting the items together) to ensure all food is assembled within the deadline

• Chefs - Cook & prepare food “components” that will be assembled together into the finished items

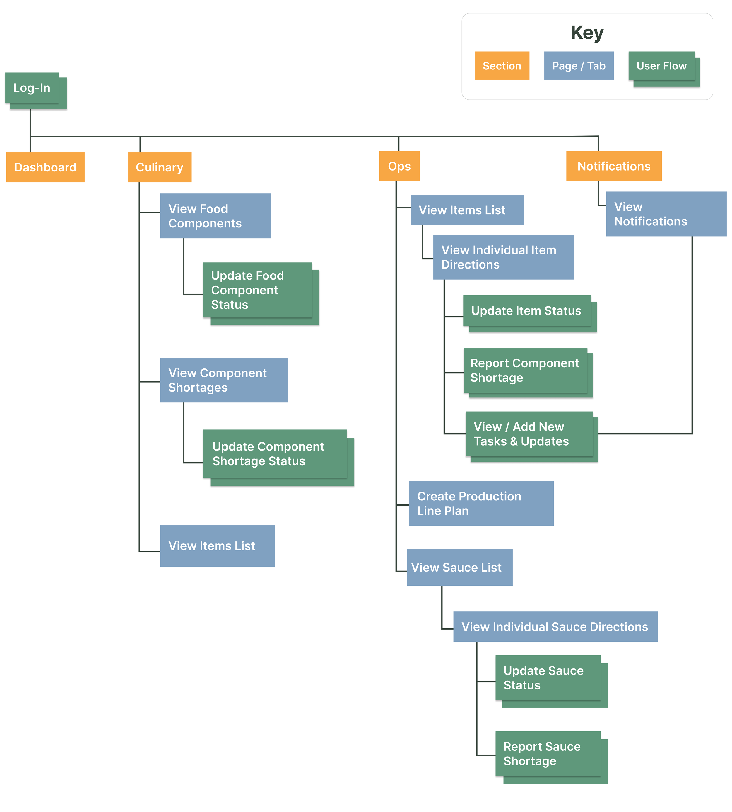
Preview of the Solution

What I Built

The Marinate App is a new dashboard and planning tool designed to be used internally by Ops Leads & Chefs to collect and share ‘near real-time’ information about food production at Marinate.

Create and Manage Production Line Plans

Instead of relying heavily on memory, Ops Leads can offload any plans in their head for each production line on this visual interface.

Document Tasks and Updates for any production item

Instead of leaving scattered notes across different communication channels (paper & digital), Ops Leads can communicate production notes and tasks to other shifts here for each individual item.

Initial Problem Exploration

Let’s rewind…Where did the problem start?

Overtime during food production was a huge problem for the company.

So I asked…

How might I help our Ops team at Marinate reduce overtime?

Company Terms / Processes

Let’s get you up to speed…

Here is context on the operations so you have a base understanding of what the Ops Leads deal with in their role and a backdrop to the problems

Every item is created in a production line (assembly line)

Components go into jars that are passed down the assembly line until the full item is built.

Research

Back to the question…How might I help reduce overtime?

Assumptions

1. Communication was the main cause of delays. Information was sometimes not captured at all or was inconsistent across communication channels.

2. Overtime can be fixed by hiring more people. The portioner teams appeared to be understaffed. Ideally there should be 1 portioner for 1 component and often there were not.

Research Goals

• What factors contribute to production slowdown and delays, which ultimately lead to overtime?

• How is specific information captured and communicated between chefs to leads and leads to leads? What channels are being used?

• What information is not captured from current channels?

• What information does an Ops Lead need to start their shift and plan their shift successfully?

Research Process

6 Core Themes Came Up…

Of all the themes, I prioritized…

poor communication systems across teams & shifts

Within the theme of poor communication systems ….3 core problems emerged:

We’ll cover each of these later…

New Problem Statement

How might we rebuild the ops & culinary communication experience during portioning so we can improve the flow of production?

How I Would Measure Success

Reduction In…

Now that we’ve narrowed down our focus to address the poor communication system between teams...Let’s dive into these problems and how I addressed them

#1

Problems & solutions within the communication systems

Siloed Communication Channels

Key Learnings

• Highly paper based communication system forces Ops Leads and Chefs to manually sync these channels to keep them up to date

• Communication Channels are physically scattered around facility

Problem #1: Siloed Communication Channels

How I designed the solution

To start, I decided to build a mobile application for tablet for the following reasons:

Portability- Ops Leads are always on their feet and need to move around the facility

Unified System - Single source of truth

I designed the architecture of the solution by learning more about how the Ops Leads currently gather and communicate production information throughout their shift:

I was then better informed to design the site map of the app to create a unified system that is in line with how Ops Leads expect information to be organized.

Problem #1: Siloed Communication Channels

Final Solution

Instead of tracking production through multiple communication channels, track and communicate food production status in one central platform where everything syncs

#2

Problems & solutions within the communication systems

Chefs are “green lighting” items that are not ready to assemble due to task overload & poor accountability

🔎 Green Light: Chefs approving items for the portioners to assemble

Key Learnings

High Cognitive Load within a high demand kitchen environment leads to tasks slipping between the cracks

• Poor system for maintaining accountability means Chefs can report inaccurate information and get away with not being careful in their communication


Problem #2: Chefs “green light” items before they are ready to assemble

How I Designed A Solution

I asked…

What could I take off the Chefs plate to help reduce their cognitive load?

Chefs originally had to keep track of both the status of the food components and Items

Now Chefs only keep track of food component status and the system will update the status of items for them

After

Before

I reasoned that if I could create more accountability around the chefs actions, then I could improve the chefs communication accuracy. I considered 2 approaches:

Option #1

The chef manually selects their name from a drop down to tie their name to an action taken

VS.

Option #2

The system automatically ties the chef’s account to any action taken in the system (Action Taken here: component status changed to “Cooling”)

Feedback from the Ops Manager led me to go with the 2nd option so tracking would not depend on chefs being honest


Problem #2: Chefs “green light” items before they are ready to assemble

Final Solution

Culinary Section

Chefs only need to update the food component status here…

Item Page

Before Component Update

After Component Update

After a Chef updates the status of a food component…

  1. The system will automatically update the item status based on the system’s logic shown here….(See pink cards and 1a / 1b)

  2. This prevents Chefs from mistakenly green lighting items without confirming that all components are ready and available

#3

Problems & solutions within the communication systems

Ops Leads depend heavily on memory to organize their shifts

Key Learnings

• Ops Leads experience high cognitive load as they juggle many tasks during production

• Most Ops Leads do not take time to write out any plans for their shift


Problem #3: Ops Leads depend heavily on memory to organize their shifts

How I Designed A Solution

What are ways we can reduce cognitive load?

I hypothesized that If we could help better organize the Ops Leads’s thoughts and plans, then we could free up some of their working memory to focus on other tasks.

Early Iterations

“Drag & Drop” Items to build a production plan for the shift

User testing and mentor feedback indicated that people did not know how to interact with the design and that it was unconventional

Takeaway

Design for Recognition over Recall (Jakob Nielsen’s Usability Heuristic) by making information and interface functions more visible to the user. My design lacked context and required higher levels of recall on the user.


Problem #3: Ops Leads depend heavily on memory to organize their shifts

Final Solution

Ops Leads can visually plan their production lines instead of holding that information in their head

Prototypes

Let’s Take a Test Drive

🔎 Job To Be Done: Framework for understanding the outcomes a user is “hiring” a solution to achieve

Job to be Done #1

Job to be Done #2

Reflection

Lessons & Other Deliverables

Lay a foundation of context

In order to get quality feedback, I had to improve how to clearly communicate context. My mentor had no idea of the company’s processes and terminology and so I had to equip him with the knowledge and research so he could better critique my thoughts and designs.

Make a Point > Polish

During the design process, I would try to make things super polished before getting feedback from a mentor. What would happen is that there would be so many changes to make that it didn’t make sense to over polish the iteration. The lesson is to design with enough fidelity to make your point clear but not over polished.


*Please reach out if you would like to see these files

Thanks for scrolling down memory lane with me. Let’s Chat.